patrikflink 908 Postad 26 Januari , 2020 (redigerade) Jag ska ju flytta mina nya batterier (förbrukarbatterier) och behöver ca 5-6 meter grova batterikablar (plus och minus). Gjorde lite beräkningar för att ta reda på "om" jag skulle köra allt på en gång (troligtvis inte), hur många watt det kunde bli. Räknade på det mesta jag har, kan ha glömt något... # Värmare 60 watt # Plotter 20 watt # Alla mätare instrumentpanel ca 15 watt # Belysning (allt är led,) 60 watt # TV 40 watt # 3 st 12 volts uttag (till mobiler) 90 watt # Kylskåp + kylbox 100 watt # Tryckvattenpump 30 watt # Avfallspump 72 watt Ca 500 watt Har en 70 amp Generator, ska jag räkna med den också (840 watt på MAX)? Med generator + förbrukare = 1340 watt alt 111.6 amp Enligt https://www.legoelektronik.se/kabelarea : 25 mm2 för 500 watt 50 mm2 för 1340 watt Är det bäst att satsa på kabel 50 mm2 ca 5 - 6 meter? Redigerad 26 Januari , 2020 av patrikflink Dela detta inlägg Länk till inlägg Dela på andra webbplatser
Baxlaget 244 Postad 26 Januari , 2020 Det räcker med att du räknar på kabelarea för att generatorn ska ladda så mycket som du vill. Den strömmen är den du vill åt. 1 Dela detta inlägg Länk till inlägg Dela på andra webbplatser
bhemac 2 860 Postad 26 Januari , 2020 25 minuter sedan skrev Baxlaget: Det räcker med att du räknar på kabelarea för att generatorn ska ladda så mycket som du vill. Den strömmen är den du vill åt. Och den strömmen som förbrukarna tar kommer ju inte från batterierna när du kör utan tas från generatorn. Så generatorns max ström bestämmer kabelarean. Dela detta inlägg Länk till inlägg Dela på andra webbplatser
Baxlaget 244 Postad 26 Januari , 2020 6 minuter sedan skrev bhemac: Och den strömmen som förbrukarna tar kommer ju inte från batterierna när du kör utan tas från generatorn. Så generatorns max ström bestämmer kabelarean. Jo visst, om förbrukarna drar mer än vad generatorn kan prestera ... 1 Dela detta inlägg Länk till inlägg Dela på andra webbplatser
bhemac 2 860 Postad 26 Januari , 2020 Mellan generatorn i detta fallet och förbrukarna är det kort väg dvs litet spänningsfall men mellan förbrukarna och batterierna är dt betydligt längre så generatorn kommer att leverera det mesta. Strömmen i kabeln blir alltså förbrukarnas ström minus generatorns. Beräkna kabeln efter generatorns max ström. 1 Dela detta inlägg Länk till inlägg Dela på andra webbplatser
patrikflink 908 Postad 26 Januari , 2020 5 minuter sedan skrev bhemac: Mellan generatorn i detta fallet och förbrukarna är det kort väg dvs litet spänningsfall men mellan förbrukarna och batterierna är dt betydligt längre så generatorn kommer att leverera det mesta. Strömmen i kabeln blir alltså förbrukarnas ström minus generatorns. Beräkna kabeln efter generatorns max ström. 35 mm2 för 6 meter tydligen. 1 Dela detta inlägg Länk till inlägg Dela på andra webbplatser
ChristerN 2 712 Postad 26 Januari , 2020 Men vänta nu. Jag hänger inte med. Det är väl så att man inte bara kör sina förbrukare när motorn går, eller har jag missat nåt? Min värmare drar ca 15 A under uppstart. Mitt ena kylskåp drar nog ca 4 A när det går och det andra drar ca 8 A. Tryckvattenpumparna drar ca 8-10 A var och en men det är ju inte ofta de går alla på en gång. Eltoan drar, men det vet jag inte hur mycket. Räkna med att du kortvarigt kan ha en förbrukning på 50 A utan att motorn är igång, det ska kablarna också klara utan för stort spänningsfall. Sen kommer momentana förbrukare som ankarspel, bogis (alltid bara när motorn är igång iofs) etc som kablarna till dessa förbrukare ska klara. 1 1 Dela detta inlägg Länk till inlägg Dela på andra webbplatser
Lintott 2 121 Postad 26 Januari , 2020 4 timmar sedan skrev patrikflink: 35 mm2 för 6 meter tydligen. De flesta dimensioneringstabeller räknar på längden för den enskilda kabeln. Om du har 5-6 m från generatorn till batteriet så ska du nog skriva in längden fram och tillbaka d.v.s.10-12 m i kalkylatorn. 1 Dela detta inlägg Länk till inlägg Dela på andra webbplatser
patrikflink 908 Postad 26 Januari , 2020 53 minuter sedan skrev ChristerN: Men vänta nu. Jag hänger inte med. Det är väl så att man inte bara kör sina förbrukare när motorn går, eller har jag missat nåt? Min värmare drar ca 15 A under uppstart. Mitt ena kylskåp drar nog ca 4 A när det går och det andra drar ca 8 A. Tryckvattenpumparna drar ca 8-10 A var och en men det är ju inte ofta de går alla på en gång. Eltoan drar, men det vet jag inte hur mycket. Räkna med att du kortvarigt kan ha en förbrukning på 50 A utan att motorn är igång, det ska kablarna också klara utan för stort spänningsfall. Sen kommer momentana förbrukare som ankarspel, bogis (alltid bara när motorn är igång iofs) etc som kablarna till dessa förbrukare ska klara. Räkna med att du kortvarigt kan ha en förbrukning på 50 A skriver du. Det blir väl 600 watt, eller? Bogpropeller har ett eget batteri med egen elkrets, kommer inte att röra den. Samma sak med ankarspel, går via startbatteriet som sitter också med egen krets. Jag har en Victron bmw702, har sett vad som händer när jag använder förbrukarna. Därför vet jag ganska exakt hur många Ah/watt. Dela detta inlägg Länk till inlägg Dela på andra webbplatser
patrikflink 908 Postad 26 Januari , 2020 (redigerade) 47 minuter sedan skrev Lintott: De flesta dimensioneringstabeller räknar på längden för den enskilda kabeln. Om du har 5-6 m från generatorn till batteriet så ska du nog skriva in längden fram och tillbaka d.v.s.10-12 m i kalkylatorn. Från generatorn kommer jag inte dra några kablar, kommer att dra från startmotorn, en 5-6 meter lång plus, sedan en jord från batteriet ca 4-5 meter lång tillbaka till motorrummet. Du menar alltså att jag ska räkna på 11-12 meter? Redigerad 26 Januari , 2020 av patrikflink Dela detta inlägg Länk till inlägg Dela på andra webbplatser
patrikflink 908 Postad 26 Januari , 2020 (redigerade) En liten skiss hur det är tänkt, dock så funderar jag på BT skiljerelä, kan ju hoppa att kliva på generatorns D+ då. Redigerad 26 Januari , 2020 av patrikflink Dela detta inlägg Länk till inlägg Dela på andra webbplatser
Kaj1 22 Postad 26 Januari , 2020 11 minutes ago, patrikflink said: Från generatorn kommer jag inte dra några kablar, kommer att dra från startmotorn, en 5-6 meter lång plus, sedan en jord från batteriet ca 4-5 meter lång tillbaka till motorrummet. Du menar alltså att jag ska räkna på 11-12 meter? Man räknar längden för både plus och minus, dvs om du har 5 meters sträcka du ska dra kabel på så ska du räkna på 10 meter. /Kaj 1 Dela detta inlägg Länk till inlägg Dela på andra webbplatser
patrikflink 908 Postad 26 Januari , 2020 (redigerade) 11 minuter sedan skrev Kaj1: Man räknar längden för både plus och minus, dvs om du har 5 meters sträcka du ska dra kabel på så ska du räkna på 10 meter. /Kaj Ofan, man lär sig något nytt varje dag Kollade nu på 600 watt med 12 meter, blev tydligen 50 mm2. (Ska också förtydliga att jag grovmätte min 5-6 meter, kommer troligen bli kortare). I ärlighetens namn så trodde jag faktiskt att man var tvungen att dra minst 75-90 mm2 innan jag hittade en sida och kunde kalkylera. Redigerad 26 Januari , 2020 av patrikflink Dela detta inlägg Länk till inlägg Dela på andra webbplatser
bhemac 2 860 Postad 26 Januari , 2020 En kabel från motor till batterier, kalla dte busskabel. Sen kopplar man förbrukare där det passar. Huvudbrytare och huvudsäkring sitter vid batteriet. En huvudsäkring även vid generatorn. Undvik att dra kablar fram och tillbaka. Bussystem är modernt. Dela detta inlägg Länk till inlägg Dela på andra webbplatser
patrikflink 908 Postad 26 Januari , 2020 2 minuter sedan skrev bhemac: En kabel från motor till batterier, kalla dte busskabel. Sen kopplar man förbrukare där det passar. Huvudbrytare och huvudsäkring sitter vid batteriet. En huvudsäkring även vid generatorn. Undvik att dra kablar fram och tillbaka. Bussystem är modernt. Hur menar du nu? Ska jag inte dra plus från motorrummet till fören, och sedan tillbaka med en jord som nästan är lika lång på 50 mm2? Dela detta inlägg Länk till inlägg Dela på andra webbplatser
bhemac 2 860 Postad 26 Januari , 2020 3 minuter sedan skrev patrikflink: Ska jag inte dra plus från motorrummet till fören, och sedan tillbaka med en jord som nästan är lika lång på 50 mm2? Du har en central i närheten av motorn? Anslut den till 50mm2 kabeln Dela detta inlägg Länk till inlägg Dela på andra webbplatser
patrikflink 908 Postad 26 Januari , 2020 1 minut sedan skrev bhemac: Du har en central i närheten av motorn? Anslut den till 50mm2 kabeln Nä, tyvärr så har tidigare ägare klivit ner med alla kablar direkt på polerna med hängsäkring (jag själv är också skyldig till några, värmare, ankarspel). Orginalsystemet finns kvar, den central med säkringar sitter under ratten. Tex kyl, lampor mfl. Går en 25 mm2 från motorrummet till den. Är som ett ormbo där batterierna sitter idag, därför kände jag att det skulle vara skönt med plintar och säkringshållare på samma ställe (i motorrummet), annars blir det att dra om hela elsystemet i båten, och så kul ska vi inte ha det i år. Observera att allt fungerar perfekt idag, bara jäkligt rörigt. Dela detta inlägg Länk till inlägg Dela på andra webbplatser
ChristerN 2 712 Postad 26 Januari , 2020 1 timme sedan skrev patrikflink: Räkna med att du kortvarigt kan ha en förbrukning på 50 A skriver du. Det blir väl 600 watt, eller? Bogpropeller har ett eget batteri med egen elkrets, kommer inte att röra den. Samma sak med ankarspel, går via startbatteriet som sitter också med egen krets. Jag har en Victron bmw702, har sett vad som händer när jag använder förbrukarna. Därför vet jag ganska exakt hur många Ah/watt. Vad jag inte var med på var att ”alla” skrev utifrån att motorn var igång hela tiden, tex bhemac. 6 timmar sedan skrev bhemac: Strömmen i kabeln blir alltså förbrukarnas ström minus generatorns Dela detta inlägg Länk till inlägg Dela på andra webbplatser
bhemac 2 860 Postad 26 Januari , 2020 9 minuter sedan skrev ChristerN: Vad jag inte var med på var att ”alla” skrev utifrån att motorn var igång hela tiden, tex bhemac. Då har jag uttryckt mig oklart. När motorn går blir det inte mer ström i kabeln utan mindre. Maximal ström är alltså vad generatorn kan ge. 1 Dela detta inlägg Länk till inlägg Dela på andra webbplatser
Lintott 2 121 Postad 26 Januari , 2020 Kabelanskaffning o kabeldragning är en engångsgrej så görs det med "lagom" grov kabel så blir det nog försumbar prisskillnad i det långa loppet att inte snika på dimensioneringen. Arbetsinsatsen är densamma. Ibland tenderar vi att finlira med anskaffningar som egentligen inte handlar om någon större summa pengar i prisskillnad. Sparsamhet handlar snarare om att handla det man vill ha i rätt butik. Dela detta inlägg Länk till inlägg Dela på andra webbplatser
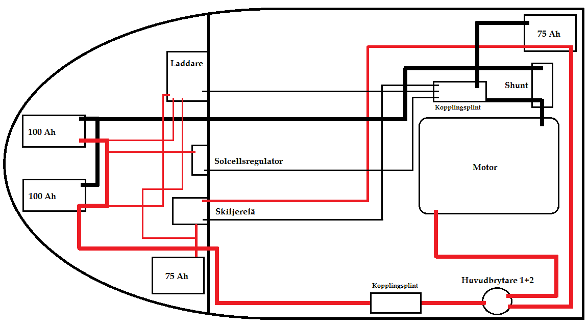
patrikflink 908 Postad 26 Januari , 2020 Kanske svårt att förstå när man inte ser hur jag tänker. Gjorde denna lite snabbt, en planlösning helt enkelt. Från dom två främre batterier är dom kablar jag pratar om. Alltså grova plus resp minus. Plus går som ni ser till huvudbrytare, minus går till en shunt. Därför blir det lite längder på dom. Hoppas detta hjälper mitt tänk. PS, såg att jag skrev lite fel Ah på batterierna, men skit i det. Dela detta inlägg Länk till inlägg Dela på andra webbplatser
patrikflink 908 Postad 26 Januari , 2020 4 minuter sedan skrev Lintott: Kabelanskaffning o kabeldragning är en engångsgrej så görs det med "lagom" grov kabel så blir det nog försumbar prisskillnad i det långa loppet att inte snika på dimensioneringen. Arbetsinsatsen är densamma. Ibland tenderar vi att finlira med anskaffningar som egentligen inte handlar om någon större summa pengar i prisskillnad. Sparsamhet handlar snarare om att handla det man vill ha i rätt butik. Har inte för avsikt att snåla på elkablar, köper 200 mm2 om det behövs, vill att det ska bli rätt och inte ligga vid någon naturhamn och hela elsystemet har brunnit på pga dragit för klent. Se planlösningen som jag la upp, kommentera gärna om du/ni ser något tokigt. Observera att kablarna kommer troligtvis gå efter sidorna på båten, ville bara att det skulle illustreras så man ser. Dela detta inlägg Länk till inlägg Dela på andra webbplatser
tugge 251 Postad 26 Januari , 2020 Hur laddas dom olika bankerna från motorn? Är det via den kabeln som går till motorn? Eller är den enbart avsedd för start? Förstår det som att du måste skifta på huvudbrytaren mellan 1och 2 för att ladda bog och start eller förbrukningsbank. Dela detta inlägg Länk till inlägg Dela på andra webbplatser
patrikflink 908 Postad 26 Januari , 2020 3 minuter sedan skrev tugge: Hur laddas dom olika bankerna från motorn? Är det via den kabeln som går till motorn? Eller är den enbart avsedd för start? Förstår det som att du måste skifta på huvudbrytaren mellan 1och 2 för att ladda bog och start eller förbrukningsbank. Kabel från motorn är från själva startmotorn. Det är en batteriväljare (huvudbrytare), kan välja 1, 2, off eller Both. Så när jag kör har jag Both. Naturhamn väljare jag 1, då används bara dom främre förbrukarbatterier. 75 Ah (80 Ah Agm) som du ser på planlösning är bogpropellerns egna batteri. Det bakre batteri är start och ankarspel. Dela detta inlägg Länk till inlägg Dela på andra webbplatser
bhemac 2 860 Postad 26 Januari , 2020 Du kan rensa bort lite kablar, tex minus till solregulatorn bör man ta från en minusplint vid batterierna i fören. Sen bör det finns en huvudbrytare och huvudsäkring framme vi de förliga batterierna. Shunten ska också sitta i fören. Sen tycker jag int om de här 1-both-2 brytarna. Förr eller senare är det någon som ställer den i fel läge. Jag skulle sätta en brytare mellan startmotor och startbatteri. Sen ev en mellan kabeln som går fram och startmotor för nödstart. Det krävs också ett skiljerelä. Ju fler kablar desto fler problem brukar vara en sanning. Dela detta inlägg Länk till inlägg Dela på andra webbplatser
patrikflink 908 Postad 26 Januari , 2020 (redigerade) 29 minuter sedan skrev bhemac: Sen tycker jag int om de här 1-both-2 brytarna. Jag bara väntade på att du skulle svara😁. Det är inte första gången jag får skit för den, min förra båt (Maxum) sa du samma sak om. Men jag har inget problem med den (än)😉 Minus från regulatorn till förbrukningsbatteri går inte, då mäter Victronen inte, måste sitta på rätt sida om shunten (har det så idag och man ser det i manualen). Huvudbrytare förbrukarbatterierna tänkte jag inte på, säkring finns med på elshemat. Shunten, ska jag flytta den, måste jag dra en grov kabel från startbatteriet och en jord från motorn, då jag har det kopplat så jag ser det separat i Victronen (Aux) också enligt schema och är kopplat så idag. Bogpropeller batteri har säkring idag samt huvudbrytare. Redigerad 26 Januari , 2020 av patrikflink Dela detta inlägg Länk till inlägg Dela på andra webbplatser
bhemac 2 860 Postad 26 Januari , 2020 Det mesta moderna är att bygga med ett sk bussystem som tex används i moderna flygplan. Nigel Calder byggde ett sådant i sin Malö. Om jag minns rätt så har en ett par 10mm2 kablar på SB resp BB-sida med avstick till förbrukare eller grupper av förbrukare. Så här är principen: Dela detta inlägg Länk till inlägg Dela på andra webbplatser
patrikflink 908 Postad 26 Januari , 2020 35 minuter sedan skrev bhemac: Du kan rensa bort lite kablar, tex minus till solregulatorn bör man ta från en minusplint vid batterierna i fören. Sen bör det finns en huvudbrytare och huvudsäkring framme vi de förliga batterierna. Shunten ska också sitta i fören. Sen tycker jag int om de här 1-both-2 brytarna. Förr eller senare är det någon som ställer den i fel läge. Jag skulle sätta en brytare mellan startmotor och startbatteri. Sen ev en mellan kabeln som går fram och startmotor för nödstart. Det krävs också ett skiljerelä. Ju fler kablar desto fler problem brukar vara en sanning. Dela detta inlägg Länk till inlägg Dela på andra webbplatser
bhemac 2 860 Postad 26 Januari , 2020 Det där är till för att mäta spänningen i startbatteriet. Ström mäts bara i husbatteriet. Dela detta inlägg Länk till inlägg Dela på andra webbplatser
patrikflink 908 Postad 26 Januari , 2020 10 minuter sedan skrev bhemac: Det mesta moderna är att bygga med ett sk bussystem som tex används i moderna flygplan. Nigel Calder byggde ett sådant i sin Malö. Om jag minns rätt så har en ett par 10mm2 kablar på SB resp BB-sida med avstick till förbrukare eller grupper av förbrukare. Så här är principen: Låter toppen och effektivt, men har inte lust att dra om all el i båten, vill bara flytta fram mina nya batterier i år. I framtiden så kanske (om jag behåller båten). Den ska ju i sjön snart! Dela detta inlägg Länk till inlägg Dela på andra webbplatser